我院喜获11项2024年国家自然科学基金项目资助
发布人:陈菲菲
发布日期:2024-09-05
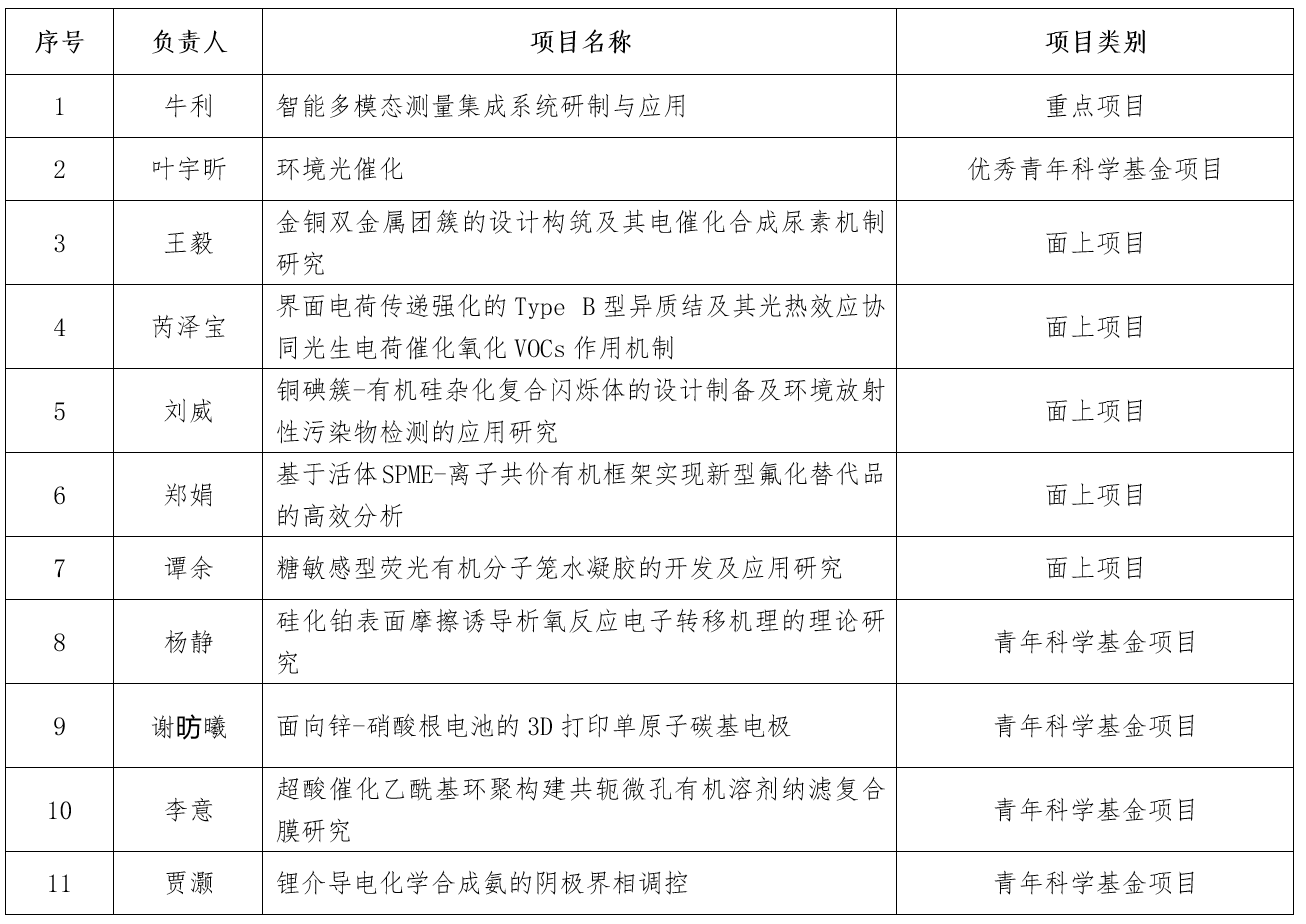
近日,国家自然科学基金委公布了2024年度集中接受申请项目评审结果,我院共获批立项资助11项,其中重点项目1项,优秀青年科学基金项目1项,面上项目5项,青年科学基金项目4项,立项经费共计798万元。
为扎实推进2024年度国家自然科学基金申报工作,学院领导班子围绕化工学科高质量内涵式发展,坚持以“实现高水平科技自立自强”为指导方针,积极组织基金申报总结及培训会议。学院邀请校内外知名专家学者分享经验和技巧,并建立经验丰富教授组成的院内申报指导团队,一对一对青年教师基金申请书开展把关与辅导,提高申报书质量,学院在项目申报上已基本形成有组织的科研模式。
本年度基金立项成绩显著:牛利教授获得国家自然科学基金重点项目资助,叶宇昕副教授获得国家自然科学基金优秀青年科学基金项目资助,取得了我院人才项目历史性突破。这彰显了教师科研的活力和学院整体科研水平的提升,为学院科研工作高质量发展和学科建设奠定了坚实基础。
2024年国家自然科学基金立项项目清单

